研究成果を“社会の力”に!

本学では、研究者のみなさまが生み出す成果をより確実に社会へ還元するため、特許出願による知的財産の保護と活用を積極的に支援しています。
特許を取得することは、研究成果の価値を守るための強力な手段となるだけでなく、
●企業との共同研究の促進
●外部資金獲得の可能性拡大
●研究者としての評価向上
にもつながります。
「これは特許になるのだろうか?」
「出願手続きが難しそうで…」
そんな場合でもご安心ください。URAや産学官連携コーディネーターが、アイデア段階の相談から出願手続き、企業との連携支援まで、わかりやすく丁寧にサポートいたします。
■お問い合わせ先
産学官連携推進室
内線:2008
sangakukan(at)ompu.ac.jp
本学での審議フロー
本学で生み出された発明で、教職員等が本学の費用に基づいて完成させた場合や本学の施設設備を利用して行なった研究の成果に基づく場合は、職務発明に該当します。
職務発明に関する事項を審議するため、本学には知的財産管理委員会が設置されています。
教職員等から届出のあった発明等が職務発明に該当するか否かの審査、職務発明に該当するとされた発明等及び任意譲渡について、その権利を大学が承継することが適切であるか否かを審議し、その結果を理事長に答申いたします。
★知的財産管理委員会は毎月1回、下旬に開催されます。
職務発明に関する事項を審議するため、本学には知的財産管理委員会が設置されています。
教職員等から届出のあった発明等が職務発明に該当するか否かの審査、職務発明に該当するとされた発明等及び任意譲渡について、その権利を大学が承継することが適切であるか否かを審議し、その結果を理事長に答申いたします。
★知的財産管理委員会は毎月1回、下旬に開催されます。
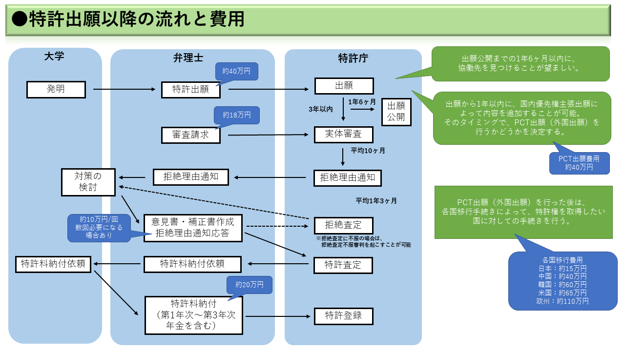
特許出願後の流れについて
1. 出願直後(方式審査 & 出願公開)
特許出願をすると、まず特許庁にて書類形式のチェック(方式審査)が行われます。
出願内容は、出願から1年6か月後に自動的に公開されます。
(「出願公開」と呼ばれます)
2. 出願審査請求
特許は、出願するだけでは審査が始まりません。
出願日から3年以内に「出願審査請求」を行う必要があります。
これを行うことで、特許庁による本格的な審査(実体審査)が始まります。
3年以内に出願審査請求の手続きをしなければ、出願は取り下げられたものとみなされ、特許取得の可能性はなくなります。
3. 審査スタート → 審査結果の通知
審査請求を行うと、特許庁の審査官による「実体審査」が行われます。
審査では、発明に新しさがあるか、独自性があるかなどがチェックされます。
4. 拒絶理由通知が届く
多くの出願で一度は届きます。指摘に対して、意見書や補正書で対応します。
審査で問題が解消されると、ようやく特許査定となります。
5. 特許料の納付 → 特許権の発生
特許査定を受けたら、特許料(初年度〜3年分)を納付します。
これが完了すると、特許権が正式に発生し、特許証が送付されます。